
Applying for Distributed Generation Interconnection
Start your interconnection application for distributed generation (DG). Check eligibility, gather forms, and submit your application online through PowerClerk.

Start Your Distributed Generation Project
Before installing any distributed generation (DG) or energy storage system, you'll need to log in to PowerClerk and complete an interconnection application. This ensures your system can safely and reliably connect to the Con Edison grid.
Eligibility
To confirm your eligibility, please review:
- New York State Standardized Interconnection Requirements (SIR) – Appendix F
- Distribution Engineering Cost Guide – Estimate typical CESIR-related costs.
- Simplified Process Flow Chart – View the application process visually.
How to Apply
All applications must be submitted through the PowerClerk portal. Use the appropriate application type for your system size and scope:
PROJECT SIZE |
COMPENSATION |
PROCESS |
APPLICATION TYPE |
WHERE TO APPLY |
---|---|---|---|---|
PROJECT SIZE ≤ 50 KW |
COMPENSATION Retail Tariff |
PROCESS SIR |
APPLICATION TYPE Small DG Projects |
WHERE TO APPLY |
PROJECT SIZE > 50 KW - 5 MW |
COMPENSATION Retail Tariff (Including aggregators under WVS) |
PROCESS SIR |
APPLICATION TYPE Pre-Application / Large DG Projects |
WHERE TO APPLY |
PROJECT SIZE 2MW – 5 MW |
COMPENSATION Wholesale Market (Non-WVS) |
PROCESS SIR or NYISO SGIP |
APPLICATION TYPE Applications looking to participate in the wholesale market may fall under FERC Jurisdiction |
WHERE TO APPLY Non-FERC Jurisdiction: PowerClerk – Large DG FERC Jurisdiction: NYISO SGIP |
PROJECT SIZE >5MW |
COMPENSATION Retail tariff (SC-11) or Wholesale Market |
PROCESS Non-SIR or NYISO SGIP (≤20MW) NYISO LFIP (>20MW) |
APPLICATION TYPE Applications looking to participate in the wholesale market may fall under FERC Jurisdiction |
WHERE TO APPLY |
PROJECT SIZE OPTIONAL PRE-APPLICATION REPORT |
COMPENSATION |
PROCESS SIR |
APPLICATION TYPE |
WHERE TO APPLY |
Forms and Resources
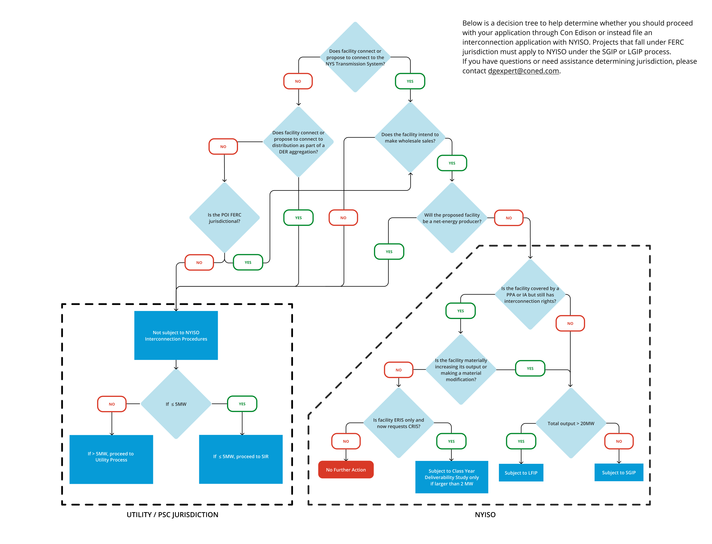
Process Flow Chart
This guide helps you decide if you should apply to Con Edison or file an interconnection application with NYISO. If your project is under federal rules (FERC), you must apply to NYISO. For help with this decision, email dgexpert@coned.com.
